Product Summary
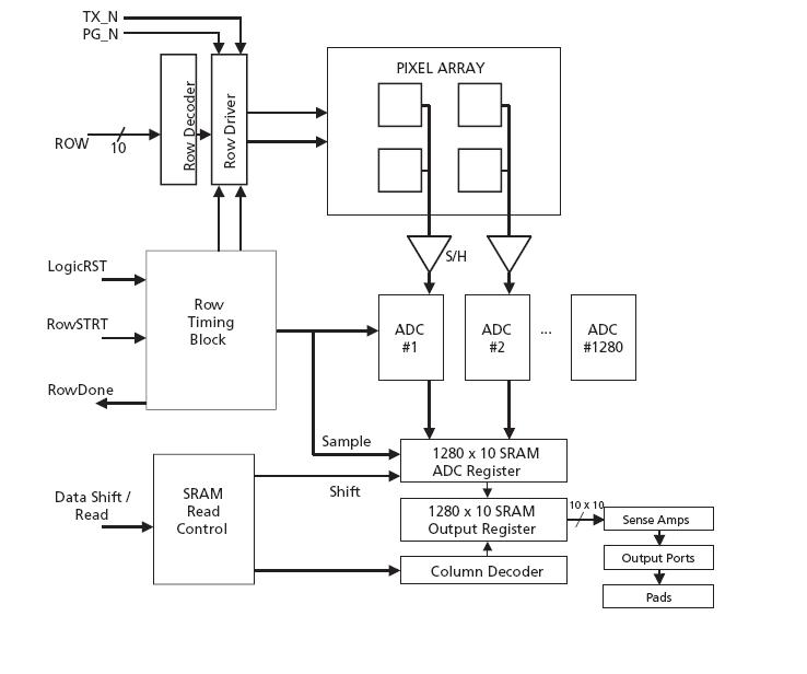
The MT9M413C36STC is a 1.3-megapixel CMOS active-pixel digital image sensor capable of 500 frames-persecond (fps) operation. It’s TrueSNAP. Electronic shutter allows simultaneous exposure of the entire pixel array. Available in color or monochrome, the MT9M413C36STC has on-chip 10-bit analog-to-digital converters (ADCs), which are self-calibrating, and a fully digital interface. The MT9M413C36STC’s input clock rate is 66 MHz at approximately 500 fps, providing compatibility with many off-the-shelf interface components.
Parametrics
MT9M413C36STC absolute maximum ratings: (1)Vpwr DC Supply Voltage: -0.5V to 3.6V; (2)Vin DC Input Voltage: -0.5V to Vpwr + 0.5V; (3)Vout DC Output Voltage: -0.5V to Vpwr + 0.5V; (4)I DC Current Drain per Pin (Any I/O): ±50mA; (5)I DC Current Drain, Vpwr and Vgnd: ±100mA.
Features
MT9M413C36STC features: (1)Array Format: 1,280H×1,024V (1,310,720 pixels); (2)Pixel Size and Type: 12.0μm×12.0μm TrueSNAP (shuttered-node active pixel); (3)Sensor Imaging Area: H: 15.36mm, V: 12.29mm, Diagonal: 19.67mm; (4)Frame Rate: 0?00+ fps @ (1,280×1,024), >10,000 fps with partial scan, [e.g. 0?000 fps @ (1,280 x 128)]; (5)Output Data Rate: 660 Mbs (master clock 66 MHz, 500 fps); (6)Power Consumption: <500mW @ 500 fps; <150mW @ 60 fps; (7)Digital Responsivity: Monochrome: 1,600 bits per lux-second @ 550nm; ADC reference @ 1V; (8)Internal Intra-Scene Dynamic Range: 59dB; (9)Supply Voltage: +3.3V; (10)Operating Temperature: -5℃ to +60℃; (11)Output: 10-bit digital through 10 parallel ports; (12)Conversion Gain = 13μV/e-; (13)Color: Monochrome or color RGB; (14)Shutter: TrueSNAP freeze-frame electronic shutter; (15)Shutter Efficiency: >99.9%; (16)Shutter Exposure Time: 2μs to>33msec; (17)ADC: On-chip, 10-bit column-parallel; (18)Package: 280-pin ceramic PGA.
Diagrams

| Image | Part No | Mfg | Description | ![]() |
Pricing (USD) |
Quantity | ||||||||||||||||
|---|---|---|---|---|---|---|---|---|---|---|---|---|---|---|---|---|---|---|---|---|---|---|
![]() |
![]() MT9M413C36STC |
![]() |
![]() SENSOR IMAGE COLOR CMOS 280-PGA |
![]() Data Sheet |
![]() Negotiable |
|
||||||||||||||||
| Image | Part No | Mfg | Description | ![]() |
Pricing (USD) |
Quantity | ||||||||||||||||
![]() |
![]() MT9M001C12STM |
![]() |
![]() SENSOR IMAGE MONO CMOS 48-LCC |
![]() Data Sheet |
![]()
|
|
||||||||||||||||
![]() |
![]() MT9M001C12STM PROT FILM |
![]() |
![]() SENSR IMAGE CMOS48-LCC W/PROTFLM |
![]() Data Sheet |
![]()
|
|
||||||||||||||||
![]() |
![]() MT9M032C12STCD ES |
![]() |
![]() KIT DEV FOR MT9M032 |
![]() Data Sheet |
![]()
|
|
||||||||||||||||
![]() MT9M032C12STCH ES |
![]() |
![]() KIT HEAD BOARD FOR MT9M032 |
![]() Data Sheet |
![]()
|
|
|||||||||||||||||
![]() MT9M032C12STMU |
![]() |
![]() SENSOR IMAGE 1.6MP MONO 48LCC |
![]() Data Sheet |
![]()
|
|
|||||||||||||||||
![]() MT9M032C12STMUD ES |
![]() |
![]() KIT DEVELOPMENT FOR MT9M032 |
![]() Data Sheet |
![]()
|
|
|||||||||||||||||
(Hong Kong)












