Product Summary
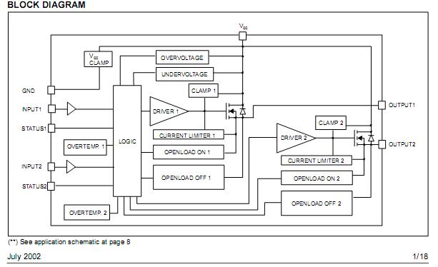
VND810SP is a monolithic device made by using STMicroelectronics VIPower MO-3 Technology, intended for driving any kind of load with one side connected to ground. Active Vcc pin voltage clamp protects the VND810SP against low energy spikes (see ISO7637 transient compatibility table) .
Parametrics
VND810SP absolute maximum ratings: (1) DC Supply Voltage VCC: 41V; (2) Reverse DC Supply Voltage -VCC: -0.3V; (3) DC Reverse Ground Pin Current -IGND: -200mA; (4) DC Output Current IOUT: Internally Limited; (5) Reverse DC Output Current -IOUT: -6A; (6) DC Input Current IIN: =/-10mA; (7) DC Status Current Istat: +/-10mA; (8) Electrostatic Discharge (Human Body Model: R=1.5KΩ; C=100pF) , INPUT: 4000V, STATUS: 4000V, OUTPUT: 5000V, VCC: 5000V; (9) Maximum Switching Energy (L=1.4mH, RL=0Ω; Vbat=13.5V; Tjstart=150°C; IL=5A) , EMAX: 24mJ; (10) Power Dissipation TC=25°C: 52W; (11) Junction Operating Temperature: Internally Limited; (12) Case Operating Temperature : -40 to 150°C; (13) Storage Temperature: -55 to 150°C.
Features
VND810SP features: (1) CMOS compatible inputs; (2) open drain status outputs; (3) on state open load detection; (4) off state open load detection; (5) shorted load protection; (6) undervoltage and overvoltage shutdown; (7) protection against loss of ground; (8) very low stand-by currentl; (9) reverse battery protection.
Diagrams

| Image | Part No | Mfg | Description | ![]() |
Pricing (USD) |
Quantity | ||||||||||||
|---|---|---|---|---|---|---|---|---|---|---|---|---|---|---|---|---|---|---|
![]() |
![]() VND810SP |
![]() STMicroelectronics |
![]() Power Driver ICs Double Ch High Side |
![]() Data Sheet |
![]()
|
|
||||||||||||
![]() |
![]() VND810SP13TR |
![]() STMicroelectronics |
![]() Power Driver ICs Double Ch High Side |
![]() Data Sheet |
![]()
|
|
||||||||||||
![]() |
![]() VND810SPTR-E |
![]() STMicroelectronics |
![]() Power Driver ICs Double Ch High Side |
![]() Data Sheet |
![]()
|
|
||||||||||||
![]() |
![]() VND810SP-E |
![]() STMicroelectronics |
![]() Power Driver ICs Double Ch High Side |
![]() Data Sheet |
![]()
|
|
||||||||||||
(Hong Kong)









