Product Summary
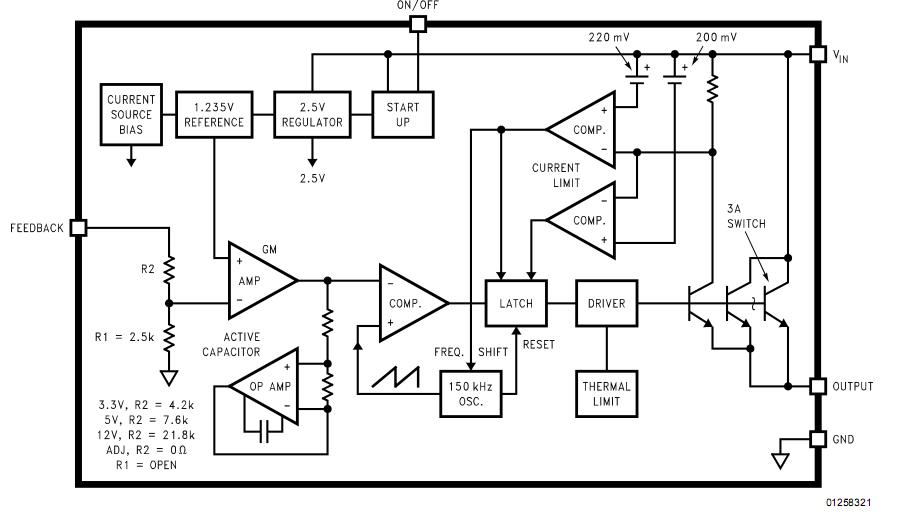
The LM2596T-5.0 voltage regulator is a monolithic integrated circuit that provides all the active functions for a step-down (buck) switching regulator, capable of driving a 3A load with excellent line and load regulation. The LM2596T-5.0 is available in fixed output voltages of 3.3V, 5V, 12V, and an adjustable output version. The LM2596T-5.0 operates at a switching frequency of 150Khz thus allowing smaller sized filter components than what would be needed with lower frequency switching regulator. Applications of the LM2596T-5.0 include: simple high-efficiency step-down (buck) regulator, On-card switching regulators, and Positive to negative converter.
Parametrics
LM2596T-5.0 absolute maximum ratings: (1) Maximum Supply Voltage: 45V; (2) ON/OFF Pin Input Voltage: -0.3≤V≤+25V; (3) Feedback Pin Voltage: -0.3≤V≤+25V; (4) Output Voltage to Ground (Steady State) : -1V; (5) Power Dissipation: Internally limited; (6) Storage Temperature Range: -65°C to +150°C; (7) ESD Susceptibility Human Body Model: 2kV; (8) Maximum Junction Temperature: +150°C.
Features
LM2596T-5.0 features: (1) 3.3V,5V,12V,and adjustable output versions; (2) Adjustable version output voltage range, 1.2V to 37V, ±4% max over line and load conditions; (3) Availablein TO-220 and TO-263 packages; (4) Guaranteed 3A outputload current; (5) Input voltage range up to 40V; (6) Requires only 4 external components; (7) Excellent line and load regulation specifications; (8) 150kHz fixed frequency internal oscillator; (9) Low power standby mode, Iq typically 80μA; (10) Thermal shutdownand current limit protection.
Diagrams

| Image | Part No | Mfg | Description | ![]() |
Pricing (USD) |
Quantity | ||||||||||||
|---|---|---|---|---|---|---|---|---|---|---|---|---|---|---|---|---|---|---|
![]() |
![]() LM2596T-5.0 |
![]() National Semiconductor (TI) |
![]() Switching Converters, Regulators & Controllers |
![]() Data Sheet |
![]()
|
|
||||||||||||
![]() |
![]() LM2596T-5.0/LB02 |
![]() National Semiconductor (TI) |
![]() Switching Converters, Regulators & Controllers |
![]() Data Sheet |
![]()
|
|
||||||||||||
![]() |
![]() LM2596T-5.0/NOPB |
![]() National Semiconductor (TI) |
![]() Switching Converters, Regulators & Controllers 150 KHZ 3A STEP-DOWN VLTG REG |
![]() Data Sheet |
![]()
|
|
||||||||||||
![]() |
![]() LM2596T-5.0/LF03 |
![]() National Semiconductor (TI) |
![]() Switching Converters, Regulators & Controllers |
![]() Data Sheet |
![]()
|
|
||||||||||||
![]() |
![]() LM2596T-5.0/LF02 |
![]() National Semiconductor (TI) |
![]() Switching Converters, Regulators & Controllers |
![]() Data Sheet |
![]()
|
|
||||||||||||
(Hong Kong)










